合肥市装配式建筑实施标准和发展目标出炉
合建产组办〔2019〕13号
各县(市)区政府、开发区管委会,市有关单位:
为进一步贯彻落实《国务院办公厅关于大力发展装配式建筑的指导意见》(国办发〔2016〕71号)和《合肥市人民政府办公室关于进一步推进建筑产业化发展的实施意见》(合政办〔2019〕22号)文件精神,做好装配式建筑项目实施,现就有关工作通知如下:
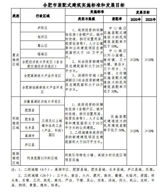
一、全市装配式建筑发展划分为重点推进区域、积极推进区域和鼓励推进区域(见附件),其中,重点推进区域是指《合肥市城市总体规划(2011-2020)》界定的中心城区,具体为绕城高速内全部区域和绕城高速外各开发区、工业园、产业园、科技园等;积极推进区域是指安巢经开区和各县(市)三级及以上城镇、各类工业园、产业园、科技园等;鼓励推进区域是除上述区域以外的区域。
二、2020年1月1日起,全市范围内所有新建保障性住房(含棚户区、城中村改造、拆迁安置用房以及租赁住房等)、人才公寓等住宅建筑和政府投资总建筑面积大于10万平方米的公共建筑全部应用装配式建造技术。
重点推进区域和积极推进区域的二级城镇,非政府投资的新建项目总建筑面积大于20万平方米的,应采用装配式建造技术。滨湖科学城(滨湖新区)新建项目总建筑面积大于10万平方米的,应采用装配式建造技术。鼓励各类建设项目积极采用装配式建造技术。
三、重点推进区域实施装配式建造技术的民用建筑装配率不低于50%,积极推进区域实施装配式建造技术的民用建筑装配率不低于30%。(见附件)
四、项目地块内构筑物、配套附属设施(如垃圾房、配电房、值班室等)以及单体建筑确因技术条件、建筑功能特殊等原因不适宜实施装配式建造技术的,可不采用。建设单位应在项目规划总平面图中明确,自然资源和规划部门审核确认。
五、各县(市)区政府、开发区管委会要明确装配式建筑年度目标任务和建设计划。对实施装配式建造技术的项目,发改部门在项目立项、自然资源和规划部门在土地供应方案、公告(用地出让合同、补充协议)或建设用地划拨决定书中,应注明“应按《合肥市人民政府办公室进一步推进建筑产业化发展的实施意见》(合政办〔2019〕22号)及相关配套文件要求实施”。建设行政主管部门应在并联审批环节明确提出实施装配式建造技术具体指标要求。
六、装配式建筑项目全面推行“1+5”建造模式,即“装配式建筑”+“工程总承包(EPC)+建筑信息模型(BIM)+新型模板+专业化队伍+绿色建筑”。市公管局负责制定EPC工程总承包项目招标投标导则,优化装配式建筑项目招投标流程。
七、几个具体问题。1、新建项目是指2020年1月1日起新立项或取得建设用地规划许可证的项目;2、项目总建筑面积是指出让(划拨)地块用地规划许可建筑总面积;3、装配式建筑装配率是指按《合肥市装配式建筑装配率计算方法(试行)》(合建〔2018〕233号)文件计算的装配率;4、政府投资项目是指以政府投资或国有投资为主(投资比例不低于50%)的项目,包括政府出资开发企业代建项目和政府回购项目。
合肥市建筑产业化工作领导小组办公室
2019年12月12日

源:合肥城乡建设

皖公网安备 34019202001323号
用户评论